胜马财经出品人:周瑞俊 | 2025-03-25 | 浏览量:587291
作者 | 胜马财经出品人:周瑞俊
编辑 | 欧阳文
酒水行业发展正进入深水区,市场格局逐渐清晰。高端化进程加速,竞争者纷纷布局,曾经的增量博弈,如今变成了存量之争。在这场愈发激烈的市场角逐中,谁能真正掌控行业发展方向?价格带上移、渠道模式嬗变、品牌竞争升维,行业天花板是否仍然存在?百威、青岛、华润三大品牌稳步前行,而真正的领跑者,或许已在数据之中。
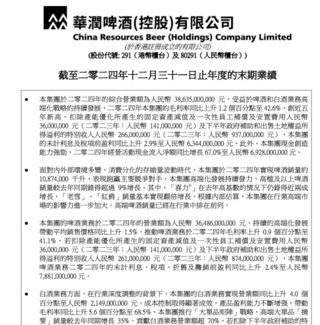
华润啤酒(00291.HK)2024年财报显示,其2024年综合营业额为386.35亿元,未计利息及税项前盈利及本公司股东应占溢利分别为65.74亿元及47.39亿元。受益于啤酒和白酒业务高端化战略的持续推进,2024年公司毛利率同比上升1.2个百分点至42.6%,创近五年新高。

向自己要增长:
高端生态已变,增长逻辑升维
高端化已不是选择,而是市场的必然进程。过去30年,啤酒行业经历了从规模扩张到价值竞争的深度转型,竞争的逻辑已变。当“高端化”成为市场主旋律,真正的核心问题已不再是谁进入这场竞逐,而是谁站稳高端,主导行业进化的方向。
增长从未消失,它只是在不同的层面呈现。啤酒行业增速放缓,低端市场饱和,市场版图看似趋稳,但在更高价值的赛道上,分化与聚拢正在同步发生。当行业焦点从“价格竞争”转向“品牌塑造”,从“产品销量”转向“价值跃迁”,高端市场的版图也在悄然生变。
“向自己要增长”,是竞争逻辑的重构。这一增长,意味着品牌力的再升级、产品矩阵的层层夯实、渠道边界的持续突破,以及供应链效率的系统进化。市场竞争愈发激烈,留给啤酒企业的增长路径愈加清晰——以价值换空间,以效率换利润,以高端化换市场主导权。

最新财报显示,2024年,华润啤酒实现啤酒销量约1087.4万千升,高档及以上产品销量同比增长9%,其中“喜力”品牌在高基数下仍实现近20%增长,“醴”系列销量增长35%。中档及以上产品全年销量占比首次超过50%,市场结构悄然变化。超高端“醲醴”的推出,经典高端品牌“勇闯天涯superX”的焕新,以及“垦十四”计划在供应链端的布局,皆是华润啤酒体系化高端进化的一部分。
华润啤酒一系列的增长是建立在对产业链的重新塑造之上。智慧化生产体系的升级,让生产效率匹配高端市场的需求;数字化管理的深入,使得成本管控和市场渗透更具竞争力。当行业整体面临成本压力,具备主动调整能力的企业,才真正拥有行业周期里的抗压资本。
2024年,华润啤酒济南、厦门两大智慧化工厂正式投产,生产效率进一步提升,为未来市场扩张奠定基础。数据显示,截至2024年底,华润啤酒已经在中国内地25个省、市、区共营运62间啤酒厂,年产能约1870万千升。
行业的竞争态势,从来不是一场短期竞速,而是一场长期拉锯。从地方工厂起步,到啤酒市场的核心力量,再到高端市场的重要塑造者,华润啤酒的增长逻辑,正成为行业趋势的一个缩影。

向存量要变量:
重写市场规则,稳固高端版图
存量市场的竞争加剧中,高端化已不仅是路径选择,而是产业升级的必然趋势。啤酒市场的竞争边界趋于固化,白酒行业则处于深度调整期,市场的重心正在向更具附加值的高端品类聚拢。在这场变局中,真正的竞争焦点,不是单点突破,而是谁能在存量市场中持续制造增量,在高端竞争中步步为营,直取核心阵地。
酒水行业价格战的边际效应日渐式微,简单的市场扩张已无迹可寻。决定企业未来的,不再是规模的堆砌,而是品牌力的积累、产品价值的跃升、市场掌控力的深化,以及渠道体系的优化。真正的破局者,不仅要在高端市场站稳脚跟,更要在行业进化的过程中塑造新格局,向存量要变量,不是适应变化,而是创造变化。
在行业博弈中,变量的掌控者,最终决定市场的走势。啤酒行业高端市场的势力范围看似已定,但变革的暗流从未停息。百威、青岛等品牌深耕高端多年,而在另一条路径上,华润啤酒精准的战略布局和体系化的产品升级,使得高端市场的版图开始发生微妙转变。

2024年,啤酒行业迈入高端化快车道,价格带不断上移,产品矩阵成为市场的核心竞争力。在存量博弈中,华润啤酒以矩阵化品牌构建高端护城河,以精准的渠道策略提升市场渗透力。
相比啤酒市场的态势固化,白酒行业仍处于加速调整期。当市场红利渐趋集中,“啤+白”的双轮驱动,便成为行业竞争的另一条主线。2024年,华润啤酒白酒业务实现营业额21.49亿元,毛利率提升至68.5%,成本控制取得显著成效,高端大单品“摘要”销量同比增长35%,并贡献白酒业务营业额的70%,白酒板块的高盈利能力将是华润酒业未来重要增量。

图源:华润啤酒2024年业绩报告
市场的价值重心正向更具盈利能力的高端品类倾斜,而渠道协同的规模效应,已成为行业中难以被忽视的变量。“啤+白”不只是市场拓展,而是产业链的深度协同,华润啤酒将啤酒与白酒的销售网络高度融合,进一步推动终端市场的深度渗透。对于拥有庞大餐饮渠道网络的华润啤酒而言,市场的边界不只是销量,而是如何在消费场景中占据主导位置。
在这一轮行业周期调整中,竞争的焦点正从单一品类竞争,转向综合品牌势能的角逐;市场逻辑从“单点高端”转向“全维度价值进化”。利润空间、市场规模、高端壁垒,三大优势交汇,在行业发展的关键节点,华润啤酒的角色已不只是市场的参与者,而是主导市场新秩序的重要力量。

向分化要变化:
重塑高端生态,掌控市场格局
随着消费需求日趋多元,高端市场的竞争逻辑也在快速进化。品牌的竞争不仅是产品的较量,而是对消费认知、场景渗透、市场生态的全方位塑造。从单一产品的高端化,到品牌文化的重塑,从场景渗透的升级,到消费体验的进阶,真正的竞争者,不再只是跟随市场趋势,而是主动塑造消费认知,让高端化不只是产品价格的上移,而是市场结构的再造。
2024年酒水行业深度分化,消费群体的价值偏好不断进阶,产品不再仅靠创新,而需要系统性矩阵构建。在这一过程中,市场的主导力量,往往不是抢占风口的人,而是定义风口的人。华润啤酒在这一轮行业分化中,构建了完整的产品梯度,更在消费心智塑造、场景渗透和品牌价值演进中,占据了更深层次的市场主导权。
年轻市场的竞争,不止于品牌年轻化,而是消费生态的掌控。华润啤酒勇闯天涯superX不只是酒饮产品,更是Z世代的社交符号。通过电竞、潮流IP、音乐节等场景渗透,形成消费文化认同,而非单纯的品牌营销。2024年华润啤酒精准把控品牌营销节奏,以“勇闯天涯18周年”主题战役“勇敢的人永远18岁”成功掀起现象级热潮,强化品牌的年轻化基因,也让“敢闯、无畏”的品牌精神深植人心。在社交平台,不少消费者发表评价认为,勇闯天涯superX更有潮流感,比传统啤酒更容易接受、更能满足个性化社交需求。

在国际品牌传播上,华润啤酒持续放大喜力品牌的全球化影响力,以“新年有星喜”开启年度营销序幕,并通过深度绑定“2024F1中国站”“欧冠”“欧洲杯”“ATP”等国际顶级赛事,以及“喜力星电音”等潮流文化活动,高效触达年轻消费群体。多场景、多渠道、多文化交融的营销策略,使喜力等品牌保持高速增长,进一步巩固其在高端市场的竞争优势。
渠道的渗透也不只是触达,而是高端品牌心智的强化。餐饮、夜场、社交空间正成为高端酒饮的核心增长引擎,华润啤酒不仅在这一场景布局深耕,更通过精准化市场策略,持续抢占国际品牌的市场份额。
消费方式的变革是高端市场洗牌的催化剂。即时零售、新零售、电商模式的深度融合,让高端品牌的可及性大幅提升。当消费者习惯于随时随地获取高端啤酒,品牌的市场边界不再受限于传统渠道体系,而是进入新的市场生态循环。无论是京东、天猫等电商平台,还是美团、饿了么等即时配送渠道,华润啤酒都在不断提升品牌可及性,确保消费者能在最短时间内享受到高端啤酒的品质体验。
华润啤酒紧抓消费趋势,拓展多元化产品矩阵,推出“礼盒装”“黑狮玫瑰红”“红爵轻卡”等新品,精准匹配不同消费需求。同时,加速全国连锁渠道布局,深化线上业务运营,2024年公司线上业务整体商品交易总额(GMV)同比增长超30%,实现市场渗透力的持续提升。

同时,国产大麦振兴计划的推进,让华润啤酒不仅掌控供应链上游,更在行业高端竞争中确立了独特的市场壁垒。展望未来,高端化不再是趋势,而是新市场的准入门槛,存量市场的天花板正在被突破,行业竞争的重心正在重新排列。啤酒市场的演进已经回答了一个问题:谁在推动行业向前,谁在引领价值升级?当新的秩序浮现,胜者的轮廓已在显现,华润啤酒当属最有力的竞争者之一。
END
关注我们,阅读更多精彩内容
胜马财经诚意原创,未经授权禁止转载