作者:徐川 | 2023-04-13 | 浏览量:532925
作者|胜马财经 徐川
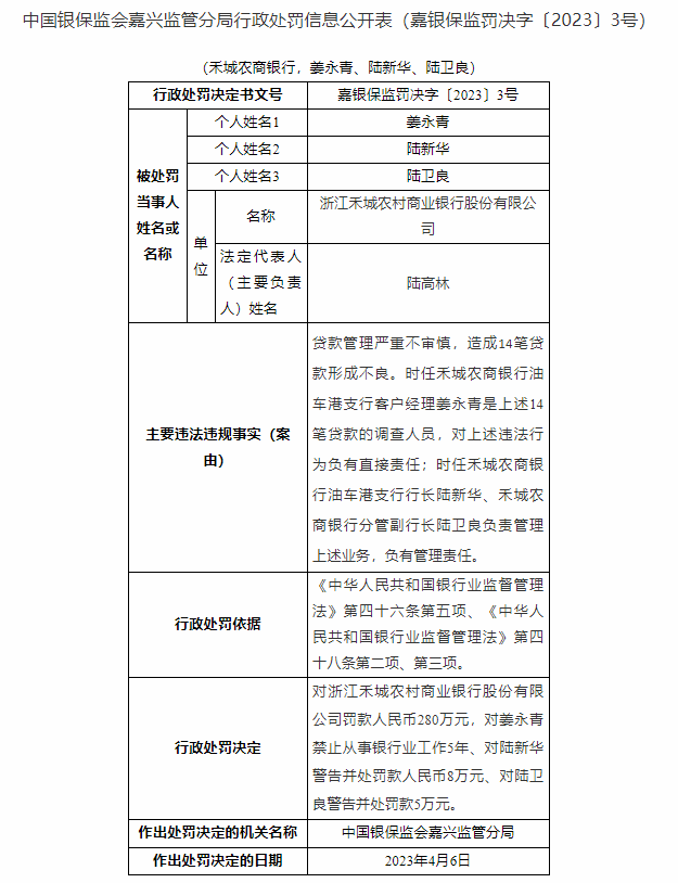
4月13日,银保监会网站显示,浙江禾城农村商业银行因贷款管理严重不审慎,造成14笔贷款形成不良,被嘉兴银保监分局罚款280万元。
罚单显示,禾城农商行主要违法违规事实为:贷款管理严重不审慎,造成14笔贷款形成不良。
其中,时任禾城农商银行油车港支行客户经理姜永青是上述14笔贷款的调查人员,对上述违法行为负有直接责任;时任禾城农商银行油车港支行行长陆新华、禾城农商银行分管副行长陆卫良负责管理上述业务,负有管理责任。

根据法律法规,监管部门决定,对浙江禾城农村商业银行股份有限公司罚款人民币280万元,对姜永青禁止从事银行业工作5年、对陆新华警告并处罚款人民币8万元、对陆卫良警告并处罚款5万元。
通过处罚力度和案由中的“严重不审慎”,反映出禾城农商行内控出现了明显疏漏。
官网资料显示,2005年,经中国银行业监督管理委员会批准,南湖、秀洲二区12家信用社、营业部发起成立了“浙江禾城农村合作银行”。
2012年,禾城农村合作银行被浙江省政府列入了全省第二批改制试点单位,2013年4月21日,改制后的浙江禾城农村商业银行股份有限公司成立,简称:“禾城农商银行”。
通过60多年的发展,禾城农商银行已在南湖、秀洲二区下设13家支行(营业部)、77个服务网点,全辖共有员工700余人,资产规模已近400亿元,年上缴税收2.5亿元,是嘉兴市本级资产规模最大、网点最多、服务最广的金融机构。
近日,银保监会公示了《2023 年度国家金融监督管理总局(中国银行保险监督管理委员会)部门预算》(以下简称“《预算》”),表示机构改革工作正在推进过程中。
《预算》指出,2022 年,国家金融监督管理总局(银保监会)全系统全年共处罚银行保险机构4620家次,处罚责任人员7561人次,罚没合计28.99亿元。据有关媒体统计,近年来上述3项数据连年攀升。
金融监管专家指出:“近年来,我国银行业监管呈现高压态势,大额罚单接踵而至,处罚力度不断加强。从监管重点来看,像信贷业务、内控管理等依然是监管重点关照的核心领域,保持极高的关注度。”
END
关注我们,阅读更多精彩内容
胜马财经诚意原创,未经授权禁止转载